本章研究發現的主題為教會性騷擾防治現狀,依照普遍教會組織架構18,以「個人─組織」的順序,分成「教會人員的性騷擾防治意識」、「教會性騷擾防治措施類型與施行現況」、「牧者的需求與建議」三個部分敘述,前兩部分資料分析根據《不再沉默》問卷,呈現教會信徒視角下的教會性騷擾防治樣貌,第三部分根據《儆醒為主》問卷,整理牧者的觀點。
一、 教會人員的性騷擾防治意識
(一)教會人員背景與資料分析
《不再沉默》是針對教會信徒的問卷,共有158筆資料。在年齡方面,26-40歲之間為最大宗,共65筆,其次是41-50歲者有39筆,51歲以上有32筆,19-25歲19筆,12-18歲僅有3筆。問卷填寫者有108位是生理女性,46位是生理男性,不願透露者有4位。在教會背景方面,當中有46筆分享的經驗主要來自「50-200位成人聚會的教會」,41筆是「500位以上成人聚會的教會」,「200-500位成人聚會的教會」與「有約50位以下成人聚會的教會」均為24筆,17筆來自「基督教機構」,6筆沒有相關資訊。而問卷填寫者過去擔任過比較代表性的服事職位中,64筆為「執事/區長/團契幹部/主日學老師/小組長/幹事/行政同工」,55筆為「有固定聚會的一般信徒」,18筆為「牧者/傳道人/長老/負責人」,13筆為「不固定聚會的一般信徒」,不願透露者有8筆。比例圖如下圖1到圖4:


將「信徒性別」與「教會類型」、「服事職位」交叉分析如下圖5、6:


158筆資料中,年齡分佈最多在26-40歲,且女性人數在各年齡層均超過男性約兩倍,一方面可能顯示關注此議題的信徒以26-40歲的女性居多,一方面也可能顯示本次問卷發放大多接觸到此年齡層的女性群體。但是,這樣的結果也呼應了目前社會現況:性騷擾為女性普遍經驗、較有感的議題。此外,觀察到18歲以下的填寫者最為稀少,顯示本問卷資料反映的是成年者的觀點。而有超過一半的問卷填寫者是中、大型教會(50-500人以上)固定聚會者,也有擔任教會同工,顯示問卷填寫者大多為教會的深度參與者,對於理解教會內部狀況,此問卷資料有一定的代表性。
透過性別比例交叉分析,我們發現教會參與者雖然是女多於男,但男信徒在「執事、區長、團契幹部、主日學老師、小組長、幹事、行政同工」等中級同工的比例只略超過30%,但在「牧者、傳道人、長老、負責人」等一級主管比例卻接近50%,可約略看到「男領導、女附屬」的性別分工。本問卷呈現的教會性別圖像呼應長老教會歷年性別圖像19,教會傾向男性為主導的權力結構。
(二)教會人員的性騷擾防治意識
本研究以政府一般性的性騷擾防治宣導內容界定信徒是否有性騷擾防治意識,例如是否有從不同的管道、網路或媒體上了解目前政府所頒佈的《性騷擾防治法》、是否能辨認性騷擾事件、大致了解負責單位以及通報方式等。當中有96筆「大致了解」,37筆「非常了解」,25筆「不知道或不太清楚」。比例如下圖7:

統計資料亦顯示有八成以上的人自我評估為大致了解性騷擾防治的相關資訊,推測一方面可能因時代遷移,人們對相關防治資訊的可近用性提高,故多數大眾能具備性騷擾防治概念。另一方面,也可能因受訪者本身具性騷擾防治意識,故較願意填寫本問卷。
二、教會性騷擾防治措施與施行現況
(一)教會性騷擾防治措施類型
問卷詢問信徒目前所在教會或機構中是否有推動防治性騷擾與性侵害的措施,表達「不太清楚」有109筆,將近七成;「略有聽聞」34筆,「非常了解」有15筆。其比例見下圖8:

進一步詢問所在教會或機構主要採取哪些防治措施(複選),「僅有個別聽說或沒有看過任何公開資訊」有111次勾選,約三分之二,其次,「有張貼性騷擾防治相關的海報或警語(實體海報或網頁)」有26次勾選;「有透過分區或小組聚會教導或提醒」23次勾選;「有公告性騷擾相關事件的通報專線或處理機制(在實體海報或網頁,非一次性的)」有19次勾選;「偶有相關演講、成人主日學或特別聚會,或是非特別針對此議題的定期聚會中偶爾會提到相關內容」有11次勾選;「教會主日講道會提到(對所有會眾)」有8次勾選;「有定期相關演講或聚會(對同工或部分會眾)」有6次勾選。選項統計如圖9所示:

此外,不同類型的教會是否會有不同的防治措施?本研究先將不同防治措施項目按積極程度分成以下四類(排序從最積極到最不積極):
1. 定期公開宣導:教會主日講道會提到(對所有會眾);有定期相關演講或聚會(對同工或部分會眾)。
2. 偶爾局部提醒:偶有相關演講、成人主日學或特別聚會,或是非特別針對此議題的定期聚會中偶爾會提到相關內容;透過分區或小組聚會教導或提醒。
3. 靜態資訊公告:有公告性騷擾相關事件的通報專線或處理機制(在實體海報或網頁,非一次性的);有張貼性騷擾防治相關的海報或警語(實體海報或網頁)。
4. 幾乎沒有提過:僅有個別聽說或沒有看過任何公開資訊
接下來,將「教會類型」和「教會防治措施」交叉分析如下圖10:

《不再沉默》158筆資料顯示,約三分之二的教會沒有或不清楚有沒有防治措施,在三分之一有防治措施的教會中,大多採用靜態資訊公告或偶爾局部提醒的方式,不到10筆資料顯示有定期訓練或在主日崇拜提及。觀察當中最常見的防治措施是「張貼海報」,可能的原因是「張貼海報」為政府施行多年的性騷擾防治措施,也可能這是教會相對比較容易完成的動作。另外,那一種類型的教會有採取更具積極性的宣導措施?如圖10顯示,很明顯最大比例為基督教機構(將近30%),其次是50人以下的教會,再其次是500人以上的教會,而中型教會(50-500人之間)則完全沒有公開宣導。為何「基督教機構」的防治措施積極性明顯更高?推測可能的原因是基督教學校、基金會等機構受到教育部、內政部的性平政策規範較多,監督也較嚴格,因而會有公開宣導等措施。而為何50人以下的教會相較人數規模更大的教會,其宣導措施更積極?有可能的原因是人數較少,以至於內部政策宣傳效果更好,而這部分我們沒有更多資料進行分析。
(二)教會性騷擾防治措施的施行狀況
教會內的性騷擾防治措施如何推動才更有效呢?本段落更進一步以「政策傳達狀況」和「政策施行的有效性」兩個部分探究有哪些因素會影響防治措施的施行?
1. 政策傳達狀況
先前圖8顯示有三分之二的信徒「不太清楚」所在教會機構是否有推動性騷擾與性侵害防治措施,然而,在教會中,怎樣的人會更了解教會防治措施?我們以問卷填寫者對防治措施的了解程度和「服事職位」、「教會類型」、「教會防治工作」做交叉分析,如下圖11、12、13:


圖11顯示教會中最了解防治措施的職位是神職人員與教會領袖,其次是主日學老師等二級組織幹部,符合一般教會的組織架構安排,靠近決策圈的人會更了解教會政策,而「一般信徒」不了解的比例更大。圖12則顯示身處於「基督教機構」中的信徒對防治措施的了解程度明顯多於僅在堂會聚會者,呼應上個段落中圖10的內容結果,因為基督教機構受到性平規範較大,在內部有更多的宣導行動,於是內部成員對防治措施的了解程度越高;值得注意的是,「沒有固定聚會者」對防治措施了解程度也大於在不同人數規模的堂會聚會者,或許亦顯示堂會內的性騷擾防治意識遠低於社會。最後,圖13顯示,將「教會的防治工作」與「信徒對性騷擾防治的了解程度」交叉分析後,明顯看出只有定期公開宣導的方式才能讓信徒較為了解教會或機構的防治措施,如果只有偶爾局部的提醒或靜態的資訊公告,並不會增加信徒了解的程度。
2. 施行狀況的有效性
詢問信徒是否同意教會或機構對性騷擾與性侵害的推動是積極有效,表達「很不同意」有33筆,「非常同意」有30筆,「不清楚而無法回答」29筆,「中性」25筆,「不太同意」24筆,約略同意17筆。其比例如下圖14:

從以上資料顯示,僅有三成的人認為教會防治措施積極有效,在教會普遍消極的防治環境中,有哪些教會參與者仍覺得防治工作是有效的?填答者的背景與防治措施有效性的關係為何?為回答此一問題,我們將防治措施有效性與性別、服事職位、教會類型與教會防治工作等四個變項做交叉分析如下圖15、圖16、圖17、圖18:


從圖15來看,女信徒對於教會防治工作有效性的回覆呈現兩極化結果:「很不同意」與「非常同意」皆超過四分之一,但整體而言不同意仍偏多(約45%)。男信徒則是「很不同意」與「非常同意」都明顯偏少,中性選項較多;從中可見性別間的差異:女性對於教會防治工作有效性比男信徒呈現更明確的想法,且態度較偏向不同意,而男性對於此一議題採取中性態度更多,看不太出來對此議題的想法。圖16則顯示牧者等堂會領袖階級傾向同意防治有效性者達到70%,然而,中級同工與一般信徒(固定聚會者)傾向同意的比例低於30%,傾向不同意的卻有近50%,顯示管理階層的認知與一般信徒間似乎有著相當大的差距。
而在教會類型方面,圖17顯示,除了基督教機構參與者與沒有固定參加教會或機構者外,各類型教會信徒對於性騷擾防治工作效果多呈現「很不同意」與「不太同意」;而各類型教會信徒對教會防治工作有效性的同意比例,除基督教機構超過70%之外,其他堂會中僅介於20%-40%之間。此差異呼應先前圖12的分析,本研究推測因為基督教機構受到政府性騷擾防治政策約束力量較大,以致於宣傳較多,故而參與者感受較明顯。最後,圖18亦呼應圖13的內容,顯示只有「定期公開宣導」的方式才能讓多數(約80%)信徒認為防治是有效果的。僅是偶爾局部提醒、張貼靜態資訊,或甚至是隱而不說,並不會讓信徒相信能達到防治工作的有效性。
小結
根據一、二節的內容與分析,本研究問卷接觸到的填寫者大部分是成年的教會深度參與者,當中有八成以上的信徒具備基本性騷擾防治意識,但相較之下,卻有將近七成的教會並沒有任何防治措施(或有防治措施,但政策傳達不佳),一方面顯示教會的防治步調不但落後社會,也落後教會內部信徒;另一方面,此結果也可推測當教會內發生性別事件時,因為根本沒有通報與處理機制,受害者必然只能透過體制之外的途徑處理,呈現制度性的「體制背棄」。
在普遍衰弱失能的教會性騷擾防治現狀中,仍有許多信徒具備性騷擾防治意識,顯示社會上性騷擾防治的宣導已有一定的效果。且基督教機構在政策施行積極度與有效性上有特別且良好的表現,推測基督教機構相較一般堂會更受到政府性平法律規範。從這兩方面來看,社會政策與法律在教會性騷擾防治現狀中扮演一定程度的積極角色。而透過防治工作的有效性分析,本研究亦看到在教會組織內推動性騷擾防治的有效的方式包含:外部政策制約、領導與同工團隊訓練、定期公開的防治宣導行動。
綜合來看,教會內部需要先面對性騷擾防治議題中的三重落差:社會重視性騷擾防治、信徒也有防治意識,但大部分教會卻沒有設立防治機制;信徒不同意防治措施有效性比例多於牧者;女信徒不同意防治措施有效性比例多於男信徒。由此可初步看到影響教會的性騷擾防治現狀的因素並不是信徒個人的防治意識決定,更可能與教會組織的特性與文化有關。
三、牧者的需求與建議
如第二章文獻探討所述,性騷擾不僅是與當事人有關的議題,而是與權力結構、組織場域文化息息相關。牧者與神職人員在教會場域中,因其在信仰與組織層面都是權力更高者,是政策推動的關鍵角色。本段落根據《儆醒為主》問卷資料,呈現牧者在教會性騷擾防治中的現狀、困境與需求。
(一)牧者背景
《儆醒為主》問卷調查共蒐集18位牧者資料。《不再沉默》中亦有十八位的「牧者、傳道人、長老、負責人」填寫,若概括觀之──教會牧者、領袖在兩個問卷總量中佔約20%;惟《不再沉默》相關填寫者的職稱包含長老、負責人,且可能是過去擔任的職位,而《儆醒為主》蒐集之資料則是現任牧者、負責人,所以本調查的「牧者」群體以《儆醒為主》問卷為主。
這十八位牧者中,11筆為教會或機構主責同工,7位非主責同工。其服事的教會類型中,13筆為地方堂會,非傳統教會與神學院、基督教機構各有2筆,1筆是宗派總會。教會或機構所在地區中,7筆位於台北,4筆位於高雄,桃園與台中各2筆,嘉義和苗栗各2筆,1筆在海外。在教會與機構平日接觸人數方面,21-50人4筆,51-100人4筆,301-500人3筆,101-200人2筆,1001人以上2筆,20人以內1筆,201-300人1筆,501-1000人1筆。
十八位牧者分別來自台灣各地城市、不同人數規模的堂會機構,其統計難有代表性,但在教會性騷擾防治領域的牧者調查資料稀缺的狀況下,這也可以反映部分牧者視角所見的教會性騷擾防治的狀況與困境。
(二)牧者的性騷擾防治意識
在《儆醒為主》問卷中,填答的牧者曾聽聞性騷擾20個案共14件。其聽聞事件樣態中(複選),有8筆「完全沒有」,8筆「非肢體性騷擾」,2筆「肢體性騷擾」,1筆「猥褻」,1筆「強制或乘機性交」,1筆「權勢性騷擾」,1筆「其他」,顯示有一半的牧者都聽聞過教會內性騷擾事件,且性騷擾樣態包含不同類型,代表牧者非常有機會需要處理到教會內的性騷擾事件。本研究以一般政府推動性騷擾防治的內容作為信徒性騷擾防治意識的指標,牧者是教會內發生性騷擾事件中,第一線處理的角色,本研究對於牧者的性騷擾防治意識自評指標則增加「遇到相關事件是否知道如何處理」的選項。牧者的性騷擾防治意識資料如下表5:

表5顯示有八成牧者對性騷擾防治法有一定的了解,但牧者似乎多偏向於知識與法制層面的理解與掌握21;至於如何處理性騷擾事件或後續因應則較為缺乏22。值得注意的是,同意百分比最高(高達七成)的是「知道如何保護當事人的隱私,不使之流傳出去」,可看到「保護」與「保密」為大部分牧者具備的能力;而同意百分比最少(僅有三成左右)的是「當發生性騷或性傷害事件,知道該如何處理對社會大眾或外界的質疑」,也顯示教會的內聚與封閉性特性。大部分填寫者是中型教會牧者或負責人,理論上所在群體有一定規模的組織運作架構,但大部分填寫者對於性騷擾防治的意識大多止步於「隱藏保密」與「政府宣導」概念,而對於更近一步的事件處理過程卻不清楚。
(三)教會性騷擾防治措施與施行狀況
牧者所在教會的性騷擾防治措施與施行狀況如下表6:

上表6顯示,有三分之一的教會沒有公開的防治宣導,在宣傳措施之中,比例最多也是以靜態海報張貼為主,呼應《不再沉默》的資料內容。而牧者對於教會在性騷擾防治措施的有效性方面,表達「普通」有5筆,「有點不同意」4筆,「教會或機構沒有特別推動性騷擾相關措施」4筆,「有點同意」3筆,「非常不同意」2筆。結合牧者的性騷擾防治意識來看,牧者之所以較缺性騷擾事件實際的因應知能,或許也與教會性騷擾防治多採取靜態、被動資訊宣傳,而少主動因應行為有關23。
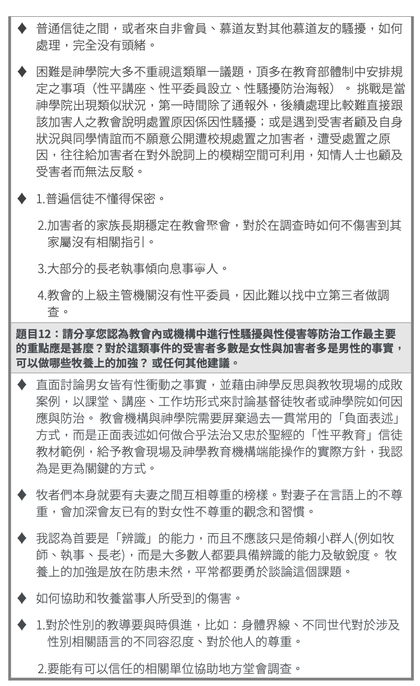
(四)防治知能的需求與建議
牧者在性騷擾防治知能方面所需資源與相關意見如下表7:


以「個人─組織─社會文化」的框架整理牧者認為當前教會性騷擾防治所需的資源與面對的挑戰。在個人層面:需要有領袖榜樣、牧養陪伴能力、專業人員、教會參與者的辨識能力;困難則是當事人缺乏求助意願、信徒缺乏保密認知、男性領袖傾向淡化事件。組織層面:需要制度化流程、具體做法、專門課程與教材、第三方單位等;困難則是沒有相關單位、制度淪為形式。在文化方面:性騷擾防治的阻力是要面對內部家庭勢力、人情包袱、缺乏性別教育素養與息事寧人的文化。
從個人觀點來看,牧者在教會組織中很有可能會接觸、處理到性騷擾事件,顯示「性騷擾防治」的知能應為牧者必須要有的能力,並非額外、可選擇學習的技能,甚至可考慮如同學校老師一樣,受到通報機制的規範。然而,從牧者們的回饋顯示所在的教會系統內,並沒有一套群體對於性騷擾防治的共識與處理機制,以至於牧者處理事件時缺乏實務作法,也不知如何因應當事人與相關者;從這個角度來看,不只有受害者遭遇體制背棄,教會牧者本身也會因為組織沒有防治政策,被迫與體制共謀,讓性別事件於體制外處理,可以預測牧者在性別事件處理中,極有可能成為令受害者遭遇二度傷害的角色。而在組織層面,牧者提到與性騷擾防治相關的組織包含神學院與第三方組織,但其實第一線的防治組織是堂會本身,在《性騷擾防治法》中明定場所主人的責任,在建立防治機制之前,教會組織亦需要有明確的場所主人意識。此外,教會的確需要一套性別事件處理制度,以及系統性的培訓與相關人員,但在政府系統內已經有相對完備的資源,包含專責單位、具體法規、調查人才訓練等等,市面上也有越來越多相關書籍與網路課程,顯然這些豐富的資源並沒有在教會中流通,或沒有被教會積極使用。推測可能的原因是教會組織對社會的封閉性,或者性別議題與性別運動對普遍教會來說仍是爭議性強的敏感議題;或者更本質的因素是教會組織中人際緊密、相處如家人的群體文化,以至於難以容納、實行以個人自主為基礎的法治制度。若要將社會的資源引入教會,則需要更進一步探究造成其明顯隔閡的原因。
18 教會體制大致有主教制(羅馬天主教)、代議制(例如長老會)、公理制(例如浸信會)三類, 天主教的教宗有絕對的權威;而長老制的教會裡,小會(牧師與長老組成)和牧者有相當程度的制衡關係;公理制教會權力彈性大,通常權力會在牧師本人或執事會上,且跟其他教會沒有體制間的關係。除了神職人員或少數員工由教會會眾聘雇之外,教會由各行各業的會眾組成,其決策團隊或活動發展的同工均由當中的義工志願擔任。而神職人員身兼信仰佈達角色,無論在哪種體制,都有機會擁有組織中話語、決策、資源分配等權力。
19 台灣教會目前只有長老教會性別公義部會定期調查製作教會性別圖像,歷年性別圖像均呈現傳統性別分工:即使女信徒人數超過男信徒,但男牧者與長老遠超過女牧者與長老,而主日學老師等次級同工中,女同工比例又會超過男性。長老教會性別公義部歷年性別圖像網址:https://gender.pct.org.tw/charts.htm
20 此為問卷第8題。完整題目為:請問貴教會過去⼗年中,是否發⽣過教會內性騷擾或性侵害的事件︖ 若有的話是屬於哪種類型︖(可複選)(由於性犯罪的種類眾多,以下先舉比較⼤類的區分,但個案情形可能會有數種。本問卷也暫時不統計性霸凌、性別騷擾、性別歧視等⾯向。)
21 例如在第6題中,以下項目同意比例偏高:知道如何保護當事人的隱私,不使之流傳出去、能夠辨識或定義性騷擾與性侵害、當發生事情時,清楚知道何時向外求助、知道如何進行適當公正的調查,釐清事實真相、知道該如何協助兩者尋求法律途徑。
22 例如在第6題中,以下項目同意比例偏低:知道如何讓事件的兩造以避免見面觸發傷害、加害人是重要同工,知道要如何處置、知道如何安慰陪伴受害人並提供有效的輔導、當加害者願意誠心道歉,知道該如何懲處或繼續輔導。
23 例如從第7題的回覆可以看到,教會的防治措施多採靜態、被動宣傳,像是海報張貼或網頁公告,而較少有主動公開、教導等相關因應行為。